beats365(中国区)-唯一官方网站继续教育学院2021年下半年红十字救护员资格认证培训班招生简章
发布者:培训部 2021-09-27
为贯彻落实自治区党委、人民政府印发《“健康广西2030”规划》中实现“到2030年,群众应急救护知识和技能普及率达到20%”的要求,普及开展应急救护培训,提高群众应急救护技能,广西红十字会救护训练中心beats365(中国区)-唯一官方网站培训基地拟面向校内外开办红十字救护员资格认证培训班,现就2021年秋季学期培训有关事项通知如下:
一、培训对象
各应急救援队队员、志愿者,高校师生,以及社会各行业、各团体有意提高应急救护技能,年满16周岁的个人。
二、培训内容
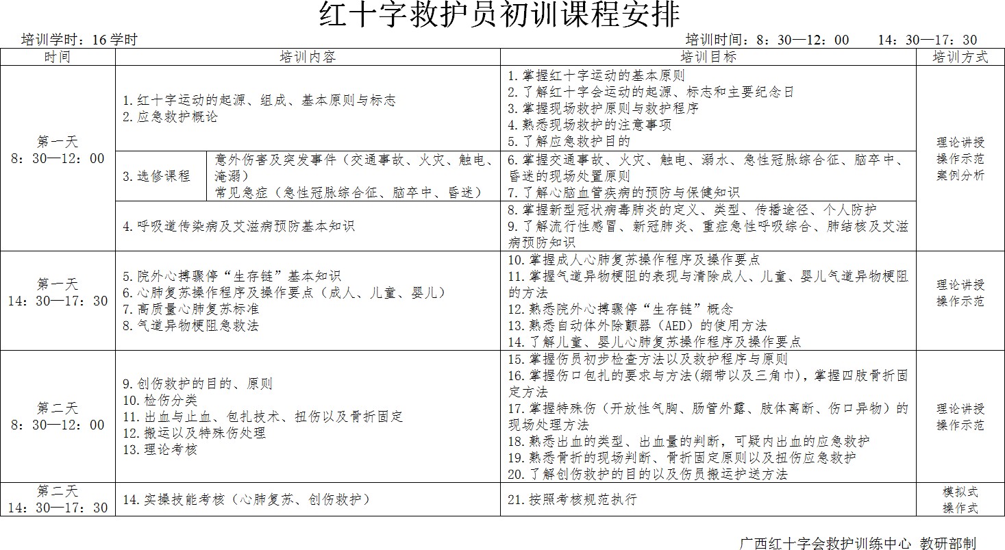
包括应急救护概论、心肺复苏、气道异物梗阻急救法、创伤救护技能、家庭急症处理、突发意外处理等。(附件)
三、培训师资
广西红十字会救护训练中心培训师
四、培训方式
培训采用讲座与实操相结合的教学模式进行,以理论讲授、案例分析、分组实操、模拟意外事故的应急处置等形式为主。
为方便操作,建议上课期间轻便着装。
五、培训时间
2021年下半年拟每月举办一期共四期培训,每期培训时长为两天共16学时,上课时间为早上8:30--12:00,下午14:30—17:30。具体时间安排如下:
第一期:9月25-26日(周六、周日)
第二期:10月23-24日(周六、周日)
第三期:11月27-28日(周六、周日)
第四期:12月25-26日(周六、周日)
注意:首次上课时学员需携带本人身份证原件进行现场登记。
六、培训地点
beats365(中国区)-唯一官方网站校内,含屏风、雁山校区。
七、报名时间
第一期:9月1日至9月24日
第二期:10月1日至10月22日
第三期:11月1日至11月26日
第四期:12月1日至12月24日
八、收费标准及缴费方式
1.收费标准:220元/人/期(含教材费)
2.缴费方式:现场缴费,或微信转账,或对公转账均可
户名:广西红十字会救护训练中心
账号:20-016201040007276
开户行:中国农业银行南宁南湖支行
九、证书获得
培训结束考核合格后,学员可获得广西红十字会颁发的《红十字救护员证》,该证书全国通用,有效期两年。期满后可在广西任何城市参加红十字会组织的复训班(1天),证书继续有效。
十、报名方式

(报名二维码) (微信群)
尹小可(红会老师):13077687748(微信同号)
李凤珍(桂工老师):0773-5896879
附件:红十字救护员初训课程安排
beats365(中国区)-唯一官方网站继续教育学院
2021年9月13日
附件:

1.心肺复苏:疫情防控期间不要求操作练习及考核人工呼吸,建议人工呼吸使用简易呼吸器代替或实施单纯按压式心肺复苏
2.止血:加压包扎止血法、止血带止血法(布带绞紧止血法)
3.包扎:
(1)绷带包扎:环形包扎、螺旋包扎、“8”字包扎
(2)三角巾包扎:帽式包扎、单肩包扎、双肩包扎、单胸包扎、双胸包扎、全手臂包扎
4.骨折固定:前臂骨折固定、上臂骨折固定、大腿健肢固定、小腿健肢固定
广西红十字会救护训练中心 教研部制
关注我们